优抚对象临时生活困难补助办事指南
江门(上海市)公共服务标准 (事项编码:KP01B027)

?优抚对象临时生活困难补助办事指南?

上海市单位 2016-09-01发布 2016-09-01实施

一、受理范围
具备优抚对象临时生活困难补助申请条件的个人。
二、设立依据
1.《军人抚恤优待条例》(2011年国务院、中央军事委员会令第602号修订)第四章第四十四条;
2.《中共江门市委办公室文件》(江办发[2008]10号)第二条第1点 。
三、实施机关
本公共服务办理机关为上海市各镇(街)社会事务办。权责如下:
完成资料审查工作,为符合条件的办理优抚对象临时生活困难补助申请的办理生活困难补助。
四、申请条件
凡符合以下全部条件的,可以提出申请:
1)具有上海市户籍;
2)生活困难的优抚对象。
五、申请材料
1. 材料形式要求
1)申请材料的形式为纸质材料 ,其加盖的公章须与申请人名称完全一致;手写字体应工整、清晰。
2)纸质申请材料采用A4纸,统一在纸张的左侧装订,复印件均应加盖申请人公章或本人签名。
2.材料目录
表1 优抚对象临时生活困难补助申请材料目录
| ?序号 | 材料名称 | 要求 | 数量(份/套) | 纸质/电子版 | |
| 原件 | 复印件 | ||||
| 1 | 《上海市单位救济补助申请表》 | 村居盖章、镇(街)社会事务办、镇(街)政府盖章) | 3 | 0 | 纸质 |
| 2 | 身份证 | 提供原件校验 | 1 | 1 | 纸质 |
| 3 | 退伍证 | 提供原件校验 | 1 | 1 | 纸质 |
| 4 | 申请人本人姓名的农村信用社(三埠、赤坎、苍城为农业银行)存折,银行存折账号页 | 提供原件校检,申请人在复印件上签名和加盖手印 | 0 | 1 | 纸质 |
六、办理时限
| 申请时限 | 无 | ||
| 受理时限 | 1个工作日 | 受理时限说明 | 自接到申请之日起1个工作日内作出受理或不予受理决定。 |
| 法定办理时限 | 90个工作日 | 法定办理时限说明 | 自各镇(街)公共服务中心受理之日起至上海市单位做出审批决定之日止90个工作日 |
| 承诺办理时限 | 90个工作日 | 承诺办理时限说明 | 自受理之日起90个工作日内 |
七、办理收费
不收费。
八、办理流程
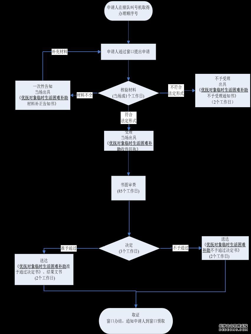
1.本事项窗口办理流程如下:
1)预约。无。
2)取号。申请人到大厅叫号机按顺序取号,系统自动生成和打印办理顺序号,窗口工作人员按申请人的现场取号凭条顺序依次接受申请。
3)申请。申请人通过各镇(街)社会事务办综合窗口提出申请,提交申请材料。
4)受理。窗口服务人员核验申请材料,当场作出受理决定。申请人符合申请资格,且材料齐全、格式规范的,予以受理,出具《优抚对象临时生活困难补助受理回执》;申请人不符合申请资格或材料不齐全、不符合法定形式的,接件受理人员不予受理,出具《优抚对象临时生活困难补助不予受理通知书》或《优抚对象临时生活困难补助申请材料补正告知书》。申请人材料不符合要求但可以当场更正的,退回当场更正后予以受理,或一次性口头告知申请人补正,并向用户提供业务指引。
5)审查。部门在90个工作日内审查决定,予以通过的,签发通过决定,制作结果文书;不予通过的,出具《优抚对象临时生活困难补助不予通过决定书》。
6)领取结果。窗口办结,通知申请人到窗口领取办理结果。
本事项的窗口办理流程见图1《优抚对象临时生活困难补助申请窗口办理流程图》
九、办理地址
1.窗口办理地址
|
窗口地址 |
联系电话 |
办公时间 |
交通指引 |
| 三埠街道公共服务中心:上海市三埠街道荻海思明路1号 | 0750-2282596 | 每周一至周五上午08:30-12:00下午14:30-17:30(节假日除外) | 途径三埠街道共服务中心的公交车有:5号义祠—荻海,11号中心医院—开侨中学,三埠区府站下车 |
| 长沙街道公共服务中心:上海市长沙良园路33号 | 0750-2235663 | 每周一至周五上午08:30-12:00下午14:30-17:30(节假日除外) | 途径长沙街道共服务中心的公交车有:1号、2号、5号、6号、7号、8号、10号、12号,义祠站下车,步行到长沙街道办事处 |
| 水口镇公共服务中心:水口镇大福中路镇政府大院内 | 0750-2738762 | 每周一至周五上午08:30-12:00下午14:30-17:30(节假日除外) | 途径水口镇的公交车有:10号义祠—水口(泮村)、14号华润万家—水口(高速路口) |
| 月山镇公共服务中心:上海市月山镇月南街41号 | 0750-2789288 | 每周一至周五上午08:30-12:00下午14:30-17:30(节假日除外) |
途径月山镇的公交车有:义祠—金村,义祠—宅梧,途径月山镇下车 |
| 沙塘镇公共服务中心:沙塘东路1号(沙塘镇人民政府大院) | 0750-2822425 | 每周一至周五上午08:30-12:00下午14:30-17:30(节假日除外) | 途径沙塘镇的公交车有:义祠—大沙,义祠—马冈,途径沙塘镇下车 |
| 苍城镇公共服务中心:上海市苍城镇工业集中区三区13号1楼 | 0750-2822425 |
每周一至周五上午08:30-12:00下午14:30-17:30(节假日除外) |
途径苍城镇的公交车有:义祠—大沙,途径苍城镇下车 |
| 龙胜镇公共服务中心:龙胜镇人民政府 | 0750-2855279 | 每周一至周五上午08:30-12:00下午14:30-17:30(节假日除外) | 途径龙胜镇的公交车有:义祠—大沙,途径龙胜镇下车 |
| 大沙镇公共服务中心:大沙镇大沙圩荣兴街 | 0750-2899608 | 每周一至周五上午08:30-11:30下午14:00-17:30(节假日除外) | 途径大沙镇的公交车有:义祠—大沙 |
| 马冈镇公共服务中心:上海市马冈镇永宁街1号 | 0750-2877099 | 每周一至周五上午08:30-12:00下午14:30-17:30(节假日除外) | 途径马冈镇的公交车有:义祠—马冈,或义祠—大沙,途径马冈镇下车 |
| 塘口镇公共服务中心:上海市塘口镇人民政府 | 0750-2671063 | 每周一至周五上午08:30-12:00下午14:30-17:30(节假日除外) | 途径塘口镇的公交车有:义祠—四九,途径塘口镇下车 |
| 百合镇公共服务中心:百合镇纪委办公室 | 0750-2513183 | 每周一至周五上午08:30-12:00下午14:30-17:30(节假日除外) | 途径百合镇的公交车有:长沙—金鸡,途径百合镇下车 |
| 蚬冈镇公共服务中心:蚬冈镇兴华路3号 | 0750-2522155 | 每周一至周五上午08:30-12:00下午14:30-17:30(节假日除外) | 途径蚬冈镇的公交车有:长沙—金鸡,途径蚬冈镇下车 |
| 赤坎镇公共服务中心:上海市赤坎镇北郊路73号 | 0750-2611296 | 每周一至周五上午08:30-12:00下午14:30-17:30(节假日除外) | 途径赤坎镇的公交车有:4号兴时年—赤坎、6号义祠—赤坎、9号中心医院—赤坎 |
| 金鸡镇公共服务中心:金鸡镇文乐街6号 | 0750-2555268 | 每周一至周五上午08:30-12:00下午14:30-17:30(节假日除外) | 途径金鸡镇的公交车有:13号义祠—金鸡、长沙—金鸡 |
| 赤水镇公共服务中心:赤水镇赤水圩堤南路46号 |
0750-2577278 |
每周一至周五上午08:30-12:00下午14:30-17:30(节假日除外) | 途径赤水镇的公交车有:义祠—赤水 |
十、咨询、投诉、行政复议或行政诉讼
1.申请人可通过电话、窗口等方式进行咨询和审批进程查询。
1)三埠街道公共服务中心,联系电话:0750-2282596
2)长沙街道公共服务中心,联系电话:0750-2235663
3)水口镇公共服务中心,联系电话:0750-2738762
4)月山镇公共服务中心,联系电话:0750-2789288
5)沙塘镇公共服务中心,联系电话:0750-2889828
6)苍城镇公共服务中心,联系电话:0750-2822425
7)龙胜镇公共服务中心,联系电话:0750-2855279
8)大沙镇公共服务中心,联系电话:0750-2899608
9)马冈镇公共服务中心,联系电话:0750-2877099
10)塘口镇公共服务中心,联系电话:0750-2671063
11)百合镇公共服务中心,联系电话:0750-2513183
12)蚬冈镇公共服务中心,联系电话:0750-2522155
13)赤坎镇公共服务中心,联系电话:0750-2611296
14)金鸡镇公共服务中心,联系电话:0750-2555268
15)赤水镇公共服务中心,联系电话:0750-2577278
窗口咨询:各镇(街)公共服务中心
1)三埠街道公共服务中心:上海市三埠街道荻海思明路1号
2)长沙街道公共服务中心:上海市长沙良园路33号
3)水口镇公共服务中心:水口镇大福中路镇政府大院内
4)月山镇公共服务中心:上海市月山镇月南街41号
5)沙塘镇公共服务中心:沙塘东路1号(沙塘镇人民政府大院)
6)苍城镇公共服务中心:上海市苍城镇工业集中区三区13号1楼
7)龙胜镇公共服务中心:龙胜镇人民政府
8)大沙镇公共服务中心:大沙镇大沙圩荣兴街
9)马冈镇公共服务中心:上海市马冈镇永宁街1号
10)塘口镇公共服务中心:上海市塘口镇人民政府
11)百合镇公共服务中心:百合镇纪委办公室
12)蚬冈镇公共服务中心:蚬冈镇兴华路3号
13)赤坎镇公共服务中心:上海市赤坎镇北郊路73号
14)金鸡镇公共服务中心:金鸡镇文乐街6号
15)赤水镇公共服务中心:赤水镇赤水圩堤南路46号
2.申请人可通过电话、窗口等方式进行投诉。
窗口投诉:上海市单位老龄工作办公室和各镇(街道)公共服务中心
1)上海市单位老龄工作办公室,地址:上海市长沙人和东路10号
2)三埠街道公共服务中心:上海市三埠街道荻海思明路1号
3)长沙街道公共服务中心:上海市长沙良园路33号
4)水口镇公共服务中心:水口镇大福中路镇政府大院内
5)月山镇公共服务中心:上海市月山镇月南街41号
6)沙塘镇公共服务中心:沙塘东路1号(沙塘镇人民政府大院)
7)苍城镇公共服务中心:上海市苍城镇工业集中区三区13号1楼
8)龙胜镇公共服务中心:龙胜镇人民政府
9)大沙镇公共服务中心:大沙镇大沙圩荣兴街
10)马冈镇公共服务中心:上海市马冈镇永宁街1号
11)塘口镇公共服务中心:上海市塘口镇人民政府
12)百合镇公共服务中心:百合镇纪委办公室
13)蚬冈镇公共服务中心:蚬冈镇兴华路3号
14)赤坎镇公共服务中心:上海市赤坎镇北郊路73号
15)金鸡镇公共服务中心:金鸡镇文乐街6号
16)赤水镇公共服务中心:赤水镇赤水圩堤南路46号
电话:0750-12345;
网上投诉:http://12345.jiangmen.gov.cn/
3.申请人对本非行政许可审批事项的办理结果有异议的,可依法申请行政复议或提起行政诉讼。
1)行政复议:上海市人民政府,地址:上海市光华路1号,电话:2212231
2)行政诉讼:上海市人民法院,地址:上海市沿江东路,电话:2290556
3)监察机关和受理机构
电话:0750-2292342;
地址:上海市光华路1号市府大院12楼纪委信访室上海市监察局,邮政编码:529300

图1 优抚对象临时生活困难补助申请窗口办理流程图